《宁夏普通高校招生考试和
录取工作实施方案》政策解读
近日,自治区教育厅发布了《宁夏普通高校招生考试和录取工作实施方案》(以下简称《考试和录取方案》)。为帮助大家全面学习、系统了解和准确把握主要内容,现就有关问题解读如下:
一
关于制定方案的背景和目的
1.制定《考试和录取方案》背景和目的是什么?
宁夏为第五批高考综合改革省份,根据《国务院关于深化考试招生制度改革的实施意见》(国发〔2014〕35号)《国务院办公厅关于新时代推进普通高中育人方式改革的指导意见》(国办发〔2019〕29号)和《自治区人民政府关于印发〈宁夏深化普通高等学校考试招生综合改革实施方案〉的通知》(宁政规发〔2022〕3号)精神以及教育部有关规定,宁夏从2022年秋季入学的高中一年级学生开始,实施普通高等学校考试招生综合改革。到2025年基本建立分类考试、综合评价、多元录取的普通高等学校考试招生制度,健全促进公平、科学选才、监督有力的普通高等学校考试招生体制机制,实现学生成长、国家选才和社会公平的有机统一。自2025年起,普通高校按照新的考试招生模式录取新生。宁夏在充分借鉴第三、四批改革省份经验做法的基础上,按照有利于促进学生健康发展、有利于高校科学选拔人才、有利于维护社会公平的原则,结合宁夏实际,制定了《考试和录取方案》。
二
关于考试与成绩
2.考试模式和科目是什么?
自2025年起,普通高校招生考试(以下简称普通高考)实行“3+1+2”模式,考试科目由普通高等学校招生全国统一考试(以下简称全国统考)科目和普通高中学业水平选择性考试(以下简称选择性考试)科目组成,“3”为全国统考科目,即语文、数学、外语(英语、俄语、日语、法语、德语、西班牙语任选一门),其中外语含听力;“1”为选择性考试首选科目,考生从历史和物理中选择1门;“2”为选择性考试再选科目,考生从思想政治、地理、化学、生物学中选择2门。全国统考科目由教育部统一命题,选择性考试科目由宁夏自主命题。
在“3+1+2”的模式下组织考试招生,共有12种组合,增加了学生的选择权,而且促进了文理交融,充分体现了以人为本、学其所好、考其所长,更加符合教育发展规律和人才成长规律,为学生成长成才提供更多机会。
3.考生报考科类有哪些变化?
自2025年起,普通高考分为普通类、艺术类、体育类。考生报考科类不分文、理科,而是按选择性考试首选科目,分成首选历史和首选物理2个大类组合。
4.全国统考数学科目有哪些变化?
自2025年起,全国统考数学科目由以往分文科数学和理科数学,变为不分文理科、不分历史物理组合,对所有考生使用同一套试题、同一张试卷考试。
5.考试时间如何安排?
考试时间一般安排在6月7日至9日。语文考试时长为150分钟,数学和外语(含听力)考试时长为120分钟(外语听力考试安排在外语笔试考试开始前进行),选择性考试科目考试时长均为75分钟,具体安排如下:

全国统考科目考试时间及安排以教育部公告为准,如有调整,选择性考试科目的考试安排相应调整。
报考艺术类、体育类等专业的考生,还须参加全区统一组织的相应专业考试;报考有外语口试要求专业的考生,还须参加全区统一组织的英语口语测试;报考体育单招、强基计划等特殊类型招生的考生,还须参加全国或招生院校组织的专业考试(具体安排另行通知)。
6.考试成绩是如何构成的?
考试成绩分为高考文化课成绩、艺术类专业省级统考成绩和体育类专业术科测试成绩。
(1)高考文化课成绩
高考文化课成绩由3门全国统考科目成绩和3门选择性考试科目成绩组成,满分750分,其中全国统考科目每门满分150分、选择性考试科目每门满分100分。语文、数学、外语、历史、物理科目以原始成绩计入考生高考文化课成绩;思想政治、地理、化学、生物学科目按等级转换分数计入考生高考文化课成绩。政策性加分按照有关规定在投档时计入考生高考文化课成绩。
(2)艺术类专业省级统考成绩和体育类专业术科测试成绩
艺术类专业省级统考成绩按照《自治区招生工作委员会办公室关于印发〈宁夏回族自治区进一步加强和改进普通高等学校艺术类专业考试招生工作实施方案(试行)〉的通知》(宁招委办〔2023〕4号)执行。
体育类专业术科测试成绩由100米跑、800米跑、立定跳远、原地推铅球四项成绩组成,共100分,每个项目25分。
(3)艺术类和体育类综合成绩
艺术类各类别综合成绩计算公式如下:
音乐类、舞蹈类、表(导)演类、美术与设计类、书法类综合成绩=高考文化课成绩×50%+省级统考成绩×2.5×50%(保留两位小数)。
播音与主持类综合成绩=高考文化课成绩×70%+省级统考成绩×2.5×30%(保留两位小数)。
体育类综合成绩计算公式如下:
体育类综合成绩=高考文化课成绩×40%+体育术科成绩×7.5×60%(保留两位小数)。
7.为什么再选科目(思想政治、地理、化学、生物学)考试成绩要实行等级赋分后计入考生高考文化课成绩?
2025年改革落地后,普通高考招生录取按照历史、物理两个类别分列招生计划、分别划线、分别投档录取。选择历史(或物理)的考生将使用同一历史(或物理)试卷、考试群体相同,成绩具有可比性,因此使用原始成绩计入考生高考文化课成绩。但由于再选科目思想政治、地理、化学、生物学试题难度差异和报考相应科目的考生群体不同,选考科目的原始成绩不具有可比性。
例如:考生甲选考思想政治,考生乙选考化学,两人都考了80分,考生甲的成绩,排在全区所有选考思想政治考生的第100位,考生乙的成绩,排在全区所有选考化学考生的第1000位。若简单地将他们的成绩以原始成绩计入考生高考文化课成绩,既不科学也不公平。因此,需要将再选科目的原始成绩,按照一定规则转换成等级分数,转换后考生再选科目成绩的排序保持不变,解决了再选科目原始成绩不具有可比性的问题。
8.等级赋分的规则是什么?
思想政治、地理、化学、生物学4门科目每科原始成绩满分为100分,等级赋分以30分作为赋分起点,满分为100分。转换时将考生原始成绩从高到低划分为A、B、C、D、E共5个等级,各等级人数所占比例分别约为15%、35%、35%、13%和2%。将A至E等级内的考生原始分,按照确定比例,依照转换公式,分别转换到100~86、85~71、70~56、55~41、40~30五个分数区间(具体见下表),四舍五入取整后得到考生的等级分。经过转换,考生在相应科目群体中的位次不会下降。每科计算等级转换的考生人数即转换基数,具体为实际参加该科目考试并取得有效成绩的人数。

其中:Y1、Y2分别表示某等级原始分区间的下限和上限;Y表示某等级内某考生的原始分;
T1、T2分别表示相应等级赋分区间的下限和上限;T表示相应等级内某考生的等级分。
举例说明:假设某考生思想政治科目合格性考试成绩达到合格,选择性考试科目原始分为80分。第一步,将该科目选择性考试原始分从高到低进行排序,按照规定的等级比例将该考生划定为B等级,该科目B等级的原始分分布区间为82~61;第二步,根据分数转换参数设置,将B等级内的该考生原始分,依照等比例转换法则,转换到85~71分数段。原始分所在区间的下限Y1为61分,上限Y2为82分。相应等级赋分区间的下限T1为71分,上限T2为85分。那么该生的等级分为:
解得,T≈84(四舍五入取整),即该考生思想政治科目等级分为84分。
9.等级赋分的优点是什么?
等级赋分的优点主要体现在四个方面。一是能够较好解决思想政治、地理、化学、生物学4门科目之间分数不等值、学生选考科目分数不能直接相加参加高校招生录取的问题;二是等级区间比例依据我区往届考生的实际状况划定,符合实际情况;三是经过转换,考生在相应科目群体中的位次不会下降,确保成绩转换的公平公正;四是能够最大限度保证考生的成绩具有良好的区分度,满足高校人才选拔需要。
三
关于计划编制和划线办法
10.招生计划如何编制?
自2025年起,普通高考招生计划按照历史、物理科目组合分别编制,分本科、高职(专科)两个层次和普通类、艺术类、体育类三个类别。自2027年起,艺术类招生计划不再分历史、物理科目组合,统一按艺术类编制。
招生院校根据经济社会发展的需要和对人才的需求,结合自身办学条件、培养要求和毕业生就业等情况,按照教育部和宁夏有关要求,以院校专业组模式编制招生计划。院校专业组是志愿填报和投档的基本单位,招生院校可以设置一个或多个院校专业组,每个院校专业组内可包含一个或多个专业(或专业类,简称专业,下同)。
选考科目要求相同的专业,可以编制在同一个院校专业组内,也可以分别编制在不同的院校专业组内;选考科目要求不同的专业,分别编制在不同的院校专业组内;计划性质不同的专业(如公费师范生、优师专项、农村订单定向培养免费医学生等),分别编制在不同的院校专业组内;计划类别不同的专业(如国家专项、地方专项、预科、民族班等),分别编制在不同的院校专业组内;对身体条件、外语语种等有特殊要求的专业,应编制在不同的院校专业组内;办学地点、办学类型、收费标准差异较大的专业,应编制在不同的院校专业组内;艺术类专业分音乐教育(声乐)、音乐教育(器乐)、音乐表演(声乐)、音乐表演(器乐)、舞蹈类、戏剧影视表演、服装表演、戏剧影视导演、播音与主持类、美术与设计类、书法类等11个专业方向,分别编制在相应的院校专业组内;其他需要单独设置院校专业组的招生类型应编制在相应的院校专业组内。
11.各类别录取控制分数线是如何划定的?
(1)普通类。普通类本科、高职(专科)录取控制分数线按照首选历史、物理科目组合的招生计划和考生高考文化课成绩,分别划定。特殊类型录取控制分数线依据有关规定,按照首选历史、物理科目组合分别划定,用于强基计划、高校专项计划等特殊类型招生。高水平运动队录取控制分数线按照教育部有关文件执行。民航飞行技术专业录取控制分数线按照教育部等部门有关文件执行。
(2)艺术类。根据艺术类考生高考文化课成绩、艺术类专业省级统考成绩和相应层次招生计划,分别划定文化课录取控制分数线和艺术类专业省级统考合格线,其中艺术类本科、高职(专科)文化课成绩录取控制分数线以普通类本科、高职(专科)录取控制分数线为基数,按有关规定的比例分别划定。艺术类专业校考、戏曲类省际联考录取控制分数线,以相关高校要求和有关规定执行。
(3)体育类。根据体育类考生高考文化课成绩、体育类专业术科测试成绩和相应层次招生计划,分别划定文化课录取控制分数线和体育类专业术科测试合格线。
12.什么是特殊类型录取控制分数线?
特殊类型录取控制分数线是为满足强基计划、高校专项计划等特殊类型招生单独划定的录取控制分数线。改革前这些特殊类型招生参照“一本线”执行,而改革后不再划定“一本线”,因此需要单独划定特殊类型录取控制分数线。
四
关于志愿设置和填报
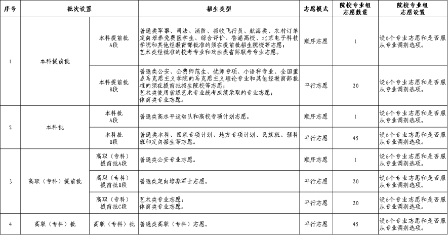
13.录取批次和志愿如何设置?
设本科提前批(A、B段)、本科批(A、B段)、高职(专科)提前批(A、B、C段)和高职(专科)批等4个批次。
每个批次根据投档模式和招生院校数量不同,分别设置1—45个院校专业组志愿,每个院校专业组志愿设6个专业志愿和“是否服从专业调剂”选项。
强基计划、少年班、保送生、体育单招、消防救援单独招生、残障考生单独招生、职教师资单独招生等特殊类型招生不填报志愿,按照相关规定录取。
具体情况如下:

普通类、艺术类、体育类同批次同段不得兼报。即在同一批次同一段,填报艺术类或体育类专业志愿的考生不得兼报普通类专业志愿,填报普通类专业志愿的考生不得兼报艺术类或体育类专业志愿,填报艺术类和体育类专业志愿的考生互相不得兼报。
批次投档录取顺序为:本科提前批A段、本科提前批B段、高职(专科)提前批A段、本科批A段、本科批B段、高职(专科)提前批B段、高职(专科)提前批C段、高职(专科)批。
14.如何理解“院校专业组”志愿模式?
“院校专业组”指的是某一高校对考生选考科目要求相同的专业的组合。一所高校可设置1个或多个院校专业组,每个院校专业组内可包含数量不等的专业。同一院校专业组内各专业对考生的选考科目要求相同,选考科目要求不同的专业必须分别设置院校专业组。当然,同一院校选考科目要求相同的专业也可分设在不同的院校专业组中。
例如:“A大学专业组4”选考科目要求首选科目为物理,再选科目不限,包括通信工程等若干专业;“A大学专业组5”选考科目要求首选科目为物理,再选科目为化学或生物学,包括临床医学等若干专业。如考生拟报考A大学通信工程和临床医学两个专业,则要占用两个志愿位置,需同时填报“A大学专业组4”和“A大学专业组5”两个院校专业组志愿,并分别在两个院校专业组中填报通信工程、临床医学专业志愿。
15.为什么不再区分一本、二本?
《国务院关于深化考试招生制度改革的实施意见》明确提出要“创造条件逐步取消高校招生录取批次”。合并本科批次,体现了国家改革的总体方向,能够更好满足高校、考生及社会发展需要。
从高校的角度考虑。有利于更好地发挥高校办学主体作用,激励高校注重内涵发展,发挥自身优势,专注特色专业人才培养,进而提升高校办学水平和核心竞争力。
从考生的角度考虑。有利于进一步增加考生选择范围,引导考生结合个人志向、学科兴趣、个性特长,更理性地选择自己比较心仪的学校和专业,促进考生健康成才成长。
从高中的角度考虑。有利于高中学校破除盲目追求“一本升学率”,促进高中学校更好地立足校情,明确定位,创建校本特色。
从社会的角度考虑。有利于扭转简单用录取批次评价不同类型高校的片面导向,有利于促进高校毕业生平等就业,推动高等教育公平发展。
16.志愿设置、填报与改革前有什么不同?
一是志愿单位的变化。改革前以“院校”为志愿填报单位,1所院校即为1个志愿,按“1所院校+多个专业”的方式进行志愿填报,在院校内选择专业志愿和是否服从专业调剂。改革后以“院校专业组”为志愿填报单位,1个院校专业组即为1个志愿,按院校专业组的方式进行志愿填报,在“院校专业组”内选择专业志愿和是否服从专业调剂。
二是平行志愿数量的变化。将本科提前批B段、高职(专科)提前批B段、高职(专科)提前批C段填报志愿数增加至20个,将本科批B段、高职(专科)批填报志愿数增加至45个。
三是填报要求的变化。改革前,考生按照自己所报考的科类(理工类、文史类)填报相应的院校志愿。改革后,在填报志愿时,由于增加了院校选考科目要求,考生须按照院校专业组对应的选考科目要求填报。
17.本科提前批为什么要分成A段和B段?
本科提前批A段,用于填报本科提前批有体检、报考资格等要求的,或志愿填报结束后需参加相应的政治考核(考察)、面试、体检(军检)、体能测评(考试)等院校或专业志愿,包括普通类军事、司法、消防、招收飞行员、航海类、农村订单定向培养免费医学生、综合评价、香港高校、北京电子科技学院和其他经教育部批准的须在提前批招生院校等志愿;艺术类经批准的校考专业志愿和戏曲类省际联考专业志愿。设1个院校专业组志愿,采用顺序志愿投档模式。
本科提前批B段,用于填报本科提前批无体检、报考资格等要求的,或志愿填报开始前已安排政治考核、体检、体能测评等院校或专业志愿,包括普通类公安、公费师范生、优师专项、小语种专业、全国重点马克思主义学院的马克思主义理论专业和其他经教育部批准的须在提前批招生院校等志愿;艺术类使用省级艺术专业统考成绩录取的专业志愿;体育类专业志愿。设20个院校专业组志愿,采用平行志愿投档模式。
本科提前批区分A段和B段填报志愿,可增加志愿填报的机会和志愿的数量,同时可以满足考生的个性需求,进一步提高志愿满意度,减轻志愿填报压力,降低志愿填报风险。
18.国家专项计划、地方专项计划、民族班、预科班和定向招生等为何一并纳入本科批B段批次实行平行志愿?
国家专项计划、地方专项计划、民族班、预科班和定向招生一并纳入本科批B段批次实行平行志愿,考生可以根据成绩更为合理填报志愿,对考生填报志愿时更友好,进一步降低滑档风险。考生可结合自身实际选择合适的顺序填报以上各类志愿,增加录取机会。
19.志愿填报时,考生选考科目如何对应高校选考要求?
高校依据教育部有关要求,提出本校招生专业(类)的选考科目要求,考生应对照高校招生专业(类)的选考科目要求,精准报考。
一是考生的首选科目须符合高校对首选科目的要求。选考物理的考生只能填报物理科目组合下的院校和专业,选考历史的考生只能填报历史科目组合下的院校和专业。
二是再选科目要求。高校对再选科目的要求分为四种:
(1)不提再选科目要求的,符合首选科目要求的考生均可报考;
(2)提出1门再选科目要求的,考生必须选考该科目方可报考。如某校某专业对化学科目提出要求,符合首选科目要求且选考化学的考生才能报考;
(3)提出2门再选科目要求且均须选考的,考生须同时选考这2门科目方可报考。如某校某专业对化学和生物学科目提出要求,符合首选科目要求且同时选考化学和生物学科目的考生才能报考;
(4)提出2门再选科目要求但只需选考其中1门的,考生选考该2门科目中的任意1门即可报考。如某校某专业要求考生选考化学或生物学科目,符合首选科目要求且只要选考科目中有化学或生物学科目的考生即可报考。
考生可通过宁夏教育考试院网站发布的《2025年拟在宁招生普通高等学校选考科目要求》,查询各在宁招生高校专业选考科目要求。
20.考生填报志愿时,应参考哪些资料?
考生应依据本人考试成绩、位次及个人兴趣爱好、当年的招生计划和各院校的招生章程合理填报志愿,可参考宁夏教育考试院编印的《宁夏普通高等学校填报志愿指南》(招生计划)、《招生简讯》(往年录取数据)、考试成绩一分段表和各招生院校网站公布的往年招生录取信息等资料。
21.考生填报志愿时应注意哪些事项?
考生填报志愿前,应充分了解高校招生章程、具体专业要求和宁夏相关规定等。
普通类、艺术类、体育类同批次同段不得兼报。考生填报志愿必须符合所填报高校招生计划类别及专业(类)的选考科目要求。历史科目组合编制的招生专业,仅限首选科目为历史的考生填报;物理科目组合编制的招生专业,仅限首选科目为物理的考生填报;再选科目填报要求以招生计划公布的科目要求为准。填报军事、公安、司法等专业志愿的考生还需参加相应的政治考核(考察)、面试、体检(军检)、体能测评(考试)等,合格后才具备投档资格。填报艺术类、体育类专业志愿的考生高考文化课成绩和专业统考成绩均应达到相应的录取控制分数线和合格线。填报国家专项计划、地方专项计划、高校专项计划、农村订单定向培养免费医学生的考生须具备相应的报考资格。填报高校专项计划、综合评价、高水平运动队等专业志愿的考生需经过相应测试选拔程序和资格公示。少数民族预科、民族班只有符合条件的少数民族考生可以填报。其他要求有特殊资格条件的,以公布的招生计划为准。
因填报志愿不符合相关要求未被投档或未被录取的,责任由考生本人承担。录取过程中,申请自愿放弃本科某一批次录取的考生不再参与本科其他批次志愿(包括征集志愿)的录取;自愿放弃高职(专科)某一批次录取的考生,不再参与高职(专科)其他批次志愿(包括征集志愿)的录取。
22.强基计划、高校专项计划等类型招生,如何投档?
强基计划、少年班、保送生、体育单招、消防救援单独招生、残障考生单独招生、职教师资单独招生等特殊类型招生,在所有批次录取前,按有关规定提前录取、不再参加后续高考志愿的投档录取。
高校专项计划、综合评价、高水平运动队、艺术类专业校考、戏曲类省际联考等不分省计划招生,投档时按院校要求将填报了志愿且符合条件的考生档案全部提供给院校,由院校根据公布的录取规则进行录取。所有高考加分项目及分值,均不得用于高校不安排分省招生计划的艺术类专业、高水平运动队、高校专项计划等招生项目。
23.志愿填报截止后还可以补填志愿吗?
填报志愿时间严格按照公布的时间执行。每一轮次填报志愿截止时间一到,志愿填报系统将自动关闭,不再补填志愿。因此,考生应合理安排填报时间,尽量避免在临近截止时间前填报。
五
关于投档录取
24.投档录取规则有什么变化?
自2025年起,宁夏普通高校招生依据全国统考科目和选择性考试科目成绩,参考高中阶段综合素质评价,并按照招生院校《招生章程》择优录取考生。普通类、艺术类、体育类按照首选历史、物理科目组合,分别投档录取。普通类考生以高考文化课成绩(含政策性加分)进行排序确定投档位次,艺术类考生(不含艺术类专业校考、戏曲类省际联考等不分省计划)以艺术类综合成绩进行排序确定投档位次,体育类考生以体育类综合成绩进行排序确定投档位次。
与改革前相比,主要变化为:
(1)由投档到院校变为投档到院校专业组。
(2)专业调剂范围不同。专业服从调剂志愿改革前是指可在同一招生院校(分文、理科)内的专业间进行调剂,自2025年起,只能在同一个院校专业组内的专业间进行专业调剂。
25.如何理解院校专业组顺序志愿、平行志愿投档规则?
宁夏普通高等学校招生投档模式分为顺序志愿和平行志愿两种。
(1)顺序志愿。坚持“志愿优先,遵循分数”的原则,即投档时,优先按照考生志愿顺序,再依据考生成绩排位,综合高校招生计划数和调档比例进行投档。调档比例原则上控制在120%以内。
(2)平行志愿。坚持“分数优先、遵循志愿”的原则,即投档时,优先按照考生成绩排位,再依据考生志愿顺序,综合高校招生计划数和调档比例进行投档。调档比例原则上控制在105%以内。
26.平行志愿投档基本流程是什么?
平行志愿投档基本流程为:排序→检索→投档。
(1)排序:对同一类别、同一批次考生分别从高分到低分排序。
(2)检索:先对投档排序位次在前的考生所填报的志愿进行检索,先检索考生所填报的第1个院校专业组,如果这个院校专业组此时还有空余计划,则可以投进这个院校专业组;如果第1个院校专业组没有空余计划,再检索考生的第2个院校专业组是否有空余计划,依次类推。一旦考生符合某一志愿的投档条件时,后续志愿将不再检索;如没有出现符合投档条件的院校专业组,则不能投档。该生检索结束后,系统会自动检索下一位次投档排序考生所填报的志愿,直到本批次所有考生都完成检索。举例说明:小张和小李的首选科目都是历史,小张651分,小李650分,小张排在小李的前面一位。投档时,系统先浏览小张的志愿,等小张的档案去向明确后,再浏览小李的志愿。
(3)投档:将所有检索后符合投档条件(在高校专业计划数内)的考生电子档案投给高校。
上述过程完成后,无论档案是否投出,均视为该考生已享受了本批次平行志愿投档机会。如果考生档案投档到某院校专业组后,因故被退出,将不再补投到该批次平行志愿的其他院校专业组。已经录取的考生不再参加后续志愿投档录取。
27.平行志愿投档时,考生高考成绩相同时如何排序?
(1)普通类。考生高考文化课成绩相同时排序规则:依次按语文数学两科成绩之和、语文或数学单科最高成绩、外语单科成绩、首选科目单科成绩、再选科目单科最高成绩、再选科目单科次高成绩由高到低排序,达到院校调档线、单项成绩均相同的考生同时投档。
(2)艺术类。考生综合成绩相同时,先比较艺术类专业省级统考成绩,再比较高考文化课成绩,若还相同再按普通类同分排序规则依次比较,由高到低排序。
(3)体育类。在考生综合成绩相同时,先比较体育类专业术科测试成绩,再比较高考文化课成绩,若还相同再按普通类同分排序规则依次比较,由高到低排序。
28.高校录取时,普通高中学生综合素质评价档案如何使用?
自2025年起,普通高校录取时,将普通高中学生综合素质评价档案提供给高校,作为高校招生录取的重要参考,具体使用办法由高校在招生章程中向社会公布。
29.录取时考生档案投档后被退档的主要原因有哪些?
高校招生除了对选考科目提出要求外,在招生章程或专业备注中,还可能对体检、外语语种、单科成绩等提出要求,考生档案被投档到某高校,若不符合该高校招生要求,则可能会造成退档。因此,考生在填报志愿前要认真查看高校招生章程、选考科目要求等,防止因误填报而被退档。
30.考生如何了解和适应新高考?
为让考生尽早熟悉新高考的考试、志愿填报方式,让高校了解录取各环节工作,及时发现考试实施过程中可能存在的问题,确保宁夏高考改革平稳落地,宁夏与第五批高考综合改革省份同步开展一次面向参加宁夏2025年高考全体考生的高考综合改革适应性演练。高考综合改革适应性演练严格按照高考规范全流程组织考试、评卷、成绩公布、计划编报、志愿填报和投档录取模拟演练。其中,语文、数学、外语3门科目由教育部考试院命题;历史、物理、思想政治、地理、化学、生物学6门选择性考试科目由宁夏自主命题。考生和家长要把适应性演练当作一次难得的练兵机会,但不能将适应性测试和录取的结果与正式高考考试、录取的结果挂钩。
退出登录