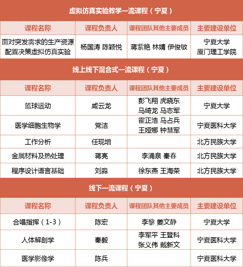
第二批国家级一流本科课程名单已公布,全国共认定5750门课程。宁夏共有9门课程入选,一起看名单。
第二批国家级一流本科课程名单

一流本科课程“双万计划”是教育部贯彻落实习近平总书记关于教育的重要论述,坚持立德树人根本任务,推动高等教育高质量发展的重要行动。第二批国家级一流本科课程以高阶性、创新性、挑战度为标准,推动教学理念、课程结构、课程内容和教学方式方法改革,在提高课程质量、推动课堂革命等方面取得了重要成效。与首批一流本科课程相比,第二批课程主要有三个显著特点:
一是覆盖范围更广 5750门一流课程来自804所本科高校,实现了所有省份全覆盖,不仅有“双一流”高校课程,也有大量地方高校的特色课程,教师参与面进一步扩大,“打造金课”成为广大高校和教师的共同行动。
二是课程结构更优 更加注重课程对不同人才培养目标的适教性,进一步优化了学科结构、区域结构和类型结构,5750门课程不仅覆盖了全部学科门类,而且覆盖了所有专业类。
三是课堂改革更深入 反映中国式教育现代化和高等教育高质量发展新要求,落实国家教育数字化战略,大力推动先进教育理念、数字化优质资源和创新性教学方法应用于教育教学改革,更加注重线上课程、虚拟仿真实验课程的开放共享,提升线上线下混合式课程认定数量,进一步鼓励线下课程有效运用智慧教室等新技术手段开展教学改革,加快教育教学的新形态形成。
下一步,教育部将继续坚持高阶性、创新性、挑战度的标准,启动第三批国家级一流本科课程认定工作,示范带动更多高校和教师参与教育教学改革,推动课堂革命由外在推力转为内生动力,为加快推进高等教育高质量发展提供有力支撑。
退出登录